公司名称
公司名称
联系方式
不能为空
提交订单
累计已有
1768
人成功查询是否被占用
信息保密不泄露
5分钟反馈结果
无需任何费用
欢迎来到一本账公司注册平台!,服务热线:15807164615
联系方式
|
关于我们
首页
公司注册
代理记账
商标服务
企业管理
创业套餐
创业知识
您的位置:
首页
>>
创业知识
>>
财会社税
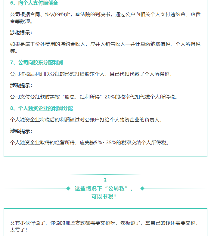
老板要“公转私”,到底该怎么转?税局刚明确!聪明的财务这样做!
时间:2021-06-25 18:50:10
浏览次数:
0
相关文章
资产划转要征企业所得税吗?国有...
房贷利息怎么抵扣个人所得税吗?...
警惕!被别人冒用信息注册公司申...
注册资金50万的公司能去吗?这...
增值税免税的政策和项目汇总,记...
老板要“公转私”,到底该怎么转...
注册公司
有限公司
股份公司
个人独资企业
有限合伙企业
有限分公司
集体所有股份合作制企业
集团公司
公司变更
经营范围
法人、董事、监事
股权
注册资金
注册地址
公司名称
注册地址
注册地址(单独)
代理记账
小规模记账
一般纳税人记账
税务代办
申办一般纳税人
报税系统解锁
发票增版/增量
代开增值税专用发票
税控机托管
银行票据托管
财务审计
验资报告
专项审计
年度报表审计
税审
评估报告
社保代理
社保开户
社保托管
公积金开户
公积金托管
代理类型
商标注册
加急商标注册
商标变更
商标转让
疑难商标注册
发明专利
合同撰写
合同审核
合伙协议
股权协议
外观设计
法律咨询
法律咨询
法律顾问
法律咨询
服务优势
10年金质服务 专业可见
1+N专业顾问
标准化服务
及时反馈进度
实时跟踪
网上提交需求
直送上门
联系顺快
400-865-1117
服务时间:9:00-18:00
一本账-公司注册诚信代理机构,在公司注册、代理记账、专利代理等有着良好的口碑,本公司承诺合作所有项目不成功全额退款,不会收取任何的隐形费用。
关于我们
了解我们
联系我们
公司注册
注册公司
公司变更
注册地址
名称核准
代理记账
代理记账
税务代办
财务审计
社保代理
15807164615
扫码关注一本账
微信号:一本账
扫码关注一本账
关注一本账微信
随时掌握业务受理
鄂ICP备20014610号-1
地址: 武汉一本账企业服务有限公司 公司名称 武汉市江夏区纸坊街道武昌大道420号